今天分享的报告是《2025年电力行业数字化转型白皮书》,版权归TDengine所有。
电力行业作为国家基础设施的基石,肩负着向全社会供应持续、稳定电力的使命。电力系统的稳健运作对于维护国家的安全、促进经济的繁荣以及提升民众的生活水平至关重要。TDengine,作为一款以时序数据库为核心的大数据平台,凭借其突破性的底层技术创新、卓越的性能和稳定性,持续助力电力行业提高运营效率与可靠性,为电力行业的数字化转型提供了独到的视角和深刻的洞察力。
在电力行业的深耕中,我们凭借深厚的项目经验,不断深化对行业特性的理解,并精准把握业务的核心痛点与需求。本文首先深入剖析了传统数据管理方案的局限性,进而明确了 TDengine 在解决这些问题中的关键角色。通过细致的分析,我们逐步展示了 TDengine 如何助力电力行业的数字化转型,并显著提升业务成效。我们整合这些内容,旨在让读者更全面地了解电力行业的挑战、技术需求以及TDengine在其中的作用和价值。
查看&下载 15页 完整PDF报告:关注公众号【外唐智库】











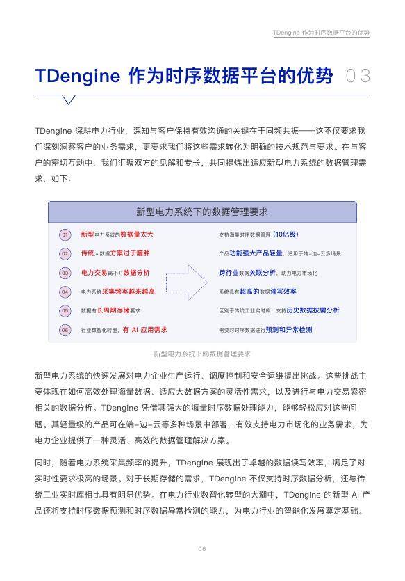
查看&下载 15页 完整PDF报告:关注公众号【外唐智库】返回搜狐,查看更多